
Andrés
Vargas
Updated: Dec 3, 2025

The first part of this series delved into the critical role data visualization plays in navigating the complexities of modern supply chains. These powerful tools empower decision-makers to effectively chart a course through the intricate web of factors at play.
Now, we'll focus on two alternative KPI visualization methods: Process Behavior Charts (PBCs) and Bullet Charts. These graphics empower supply chain leaders to gain deeper insights and tackle three critical questions that have proven difficult to answer with older methods:
1) Are we achieving our target or goal?
2) Are we improving?
3) How do we improve?
Get ready to dive deeper! In the next part of this series, we'll unveil three powerful visualization techniques that empower supply chain managers to see their processes in clear ways that allow for direct analysis and help create improvements. We will be learning about Process Mining Charts for tracing activities, Sankey Diagrams for mapping flows, and an innovative concept called "Actionable Visibility" that can be achieved simply but effectively, with the Action Center. These techniques empower supply chain managers to see processes with unmatched clarity, enabling direct analysis and driving improvements.
Let’s get started!
Process Mining Charts
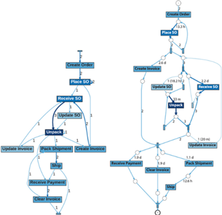
Process mining is an analytical discipline that extracts insights from event logs to visualize, analyze, and improve processes. Its roots lie in the field of Business Process Management (BPM) and emerged in the early 2000s in response to the increasing digitization of business processes. Over time, advancements in data analytics and computational techniques propelled the field, allowing for more sophisticated analysis of process data. Nowadays, it provides some of the most insightful visualizations to understand how a supply chain process is currently behaving and where improvements can be made for it to be further optimized.
Process Mining Charts can be presented in Business Intelligence tools, like Power BI, and can allow decision-makers to visualize different traces or paths in which a process can be completed. Additionally, it allows for a very clear way to observe bottlenecks and areas of opportunity to optimize the process as a whole.

Process Mining over Multiple Behavioral Dimensions with Event Knowledge Graphs | SpringerLink
Sankey Diagrams
Sankey diagrams offer a visually compelling way to represent the flow of goods, information, or resources within a supply chain network. By illustrating the connectivity between various nodes and the volume of their interactions, Sankey diagrams provide invaluable insights into the distribution and allocation across different stages of the supply chain.
Power BI simplifies Sankey diagram creation, providing instant visibility into product, order, or inventory movement across your entire supply chain – from suppliers to customers. By visualizing the flow of materials and information, supply chain leaders can identify chokepoints, optimize transportation routes, and streamline inventory management processes. Additionally, Sankey diagrams enable decision-makers to communicate complex supply chain dynamics clearly and concisely, facilitating informed decision-making at every level of the organization.

Check out some very interesting Sankey Diagrams in the embedded Power BI at the end of the article and in this awesome blog Post.
Action Centers
"Actionable Visibility" is one of the most interesting and revolutionary concepts that can allow supply chain leaders to visualize their processes in real-time. Most of the reports that exist in the Descriptive Phase of the Analytical Maturity path usually present a ton of NBUI (Nice But Useless Information). Traditional reports are stuck in the past and only present a view of what happened and often rely on indicators that can't be used to take immediate action right now! Real-time data visualization, on the other hand, empowers decision-makers to see the current process unfold, allowing them to identify and address issues as they arise. They are locked in trying to explain the past.
Actionable Visibility looks to create (you guessed it) action out of the displayed information. It looks to encourage users by displaying clear ways in which they can visualize information. This enables them to have a direct understanding of what needs to be done in each specific step of the process. One of the best ways to visualize a process and provide clear information on what needs to be done in each step is through a visualization called Action Center.
The Action Center showcases every step of your process – from procurement and order fulfilment to invoicing, approvals, and more. This visualization shows the different steps of a process, broken down by how many days a ticket, delivery, or invoice has been in that stage. The Action Center empowers leaders with real-time insights into their processes. At a glance, they can see open orders, pending deliveries, outstanding invoices, and unresolved tickets.
Having this level of visibility allows the supply chain users to do specific tasks depending on the current stage of the process. This type of report can have a massive influence on performance, showing a leading indicator that will positively affect the KPI.

The example above displays the number of orders at each step of the delivery process, along with the time spent in each stage. However, for a more operational focus, this can be switched to the overall delivery age. This metric provides a snapshot of how long deliveries have been in the pipeline, regardless of the specific stage they're currently in. This can ultimately result in high customer satisfaction through improved delivery speed. The actions that are created by the Action Center have a real impact on supply chain leaders to achieve their business goals.
This series concludes by presenting five powerful ways supply chain leaders can visualize their processes using business intelligence tools like Power BI. As supply chains grow more complex and challenges intensify, having the right analytics and visualization tools at your fingertips can be a game-changer.
Be sure to explore the interactive Power BI demo below, where you can discover some of the ways that Supply Chain processes can be visualized!